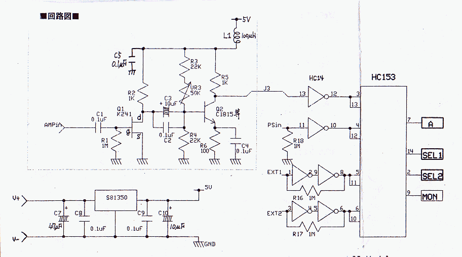
–{‘Μ‰ρ˜H}



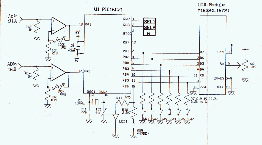
ƒvƒŠƒXƒP[ƒ‰‰ρ˜H}